Linearity error example#
import numpy as np
import matplotlib.pyplot as pl
%matplotlib inline
pl.rcParams['figure.figsize'] = 10, 8
pl.rcParams['font.size'] = 18
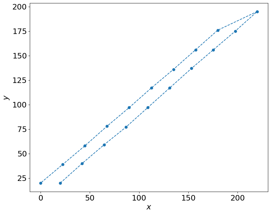
x = np.r_[np.linspace(20,220,10), np.linspace(180,0,9)]
y = np.array([20,40,59,77,97,117,137,156,175,195,176,156,136,117,97,78,58,39,20])
print(f'x = {x}')
print(f'y = {y}')
x = [ 20. 42.22222222 64.44444444 86.66666667 108.88888889
131.11111111 153.33333333 175.55555556 197.77777778 220.
180. 157.5 135. 112.5 90.
67.5 45. 22.5 0. ]
y = [ 20 40 59 77 97 117 137 156 175 195 176 156 136 117 97 78 58 39
20]
pl.plot(x,y,'--o')
pl.xlabel(r'$x$')
pl.ylabel(r'$y$')
Text(0, 0.5, '$y$')

# create best fit
p = np.polyfit(x,y,1)
print (p)
y_fit = np.polyval(p,x)
[ 0.8402436 13.74265035]
pl.plot(x,y,'ro',x,y_fit,'b--')
pl.xlabel(r'$x$')
pl.ylabel(r'$y$')
pl.legend(('data','fit'),loc='best')
<matplotlib.legend.Legend at 0x72b9c176fed0>

print (f'measured y = {y}')
print (f'estimated y = {y_fit}')
measured y = [ 20 40 59 77 97 117 137 156 175 195 176 156 136 117 97 78 58 39
20]
estimated y = [ 30.54752243 49.21960251 67.89168259 86.56376267 105.23584275
123.90792283 142.58000291 161.25208299 179.92416307 198.59624315
164.98649901 146.08101792 127.17553684 108.27005576 89.36457468
70.4590936 51.55361252 32.64813143 13.74265035]
Linearity error#
\(\epsilon_L = |y_L - y|\)
\(\epsilon_{L_{max}} = max(\epsilon_L)\)
\(r_0 = y_{max} - y_{min}\)
\(\% \epsilon_{L_{max}} = \frac{\epsilon_{L_{max}}}{r_0}\times 100\)
epsilon_L = abs(y - y_fit)
epsilon_L_max = max(epsilon_L)
r0 = max(y) - min(y)
percent_epsilon_L_max = epsilon_L_max/r0 * 100.
pl.errorbar(x,y_fit,10*epsilon_L)
pl.xlabel(r'$x$')
pl.ylabel(r'$y$')
print ('max error is %4.3f' % epsilon_L_max)
print ('the range is %4.3f' % r0)
print ('Linearity error is %3.2f%s' % (percent_epsilon_L_max,'%'))
max error is 11.014
the range is 175.000
Linearity error is 6.29%
